很可惜 T 。T 您现在还不是作者身份,不能自主发稿哦~
如有投稿需求,请把文章发送到邮箱tougao@appcpx.com,一经录用会有专人和您联系
咨询如何成为春羽作者请联系:鸟哥笔记小羽毛(ngbjxym)
本篇文章的意义:如何站在更高更远的视角,战略性的推算现在和将来要发生的阶段,并将对应的阶段提前做好准备并付之于行动,以缩短进步所需要花费的时间。
大家有没有想过设计师3年、5年、8年等等,在不同的工作时间段,所思考的问题和重点关注设计的侧重点对应是哪些?
设计师在不同工作年限段关注的设计侧重点不同,这一变化说明设计师设计思维和认知能力在不停地升级。
作为一个设计师的我现在和未来需要经历的几个阶段是什么?如果按照从前到后时间顺序,应该是怎么样的?
我预测将来应该关注和思考的侧重点,现在就不断朝着对应的方向学习,并提前去升级自身的专业技能和思维,达到快速进步,节省职场工作时间。
在我看来设计师要经历的阶段有4个,它们分别为:组件化、数据化、用户体验和商业化平衡、把控产品设计形态。
一般工作2-3年的设计师会关注组件化。对Android、iOS和PC端组件有深刻了解,在工作过程中会使用组件化思维做设计。
组件化做设计的好处是:
1.细节理解更彻底。制定各个组件样式和规范,在做设计过程中,依据现有组件控件设计,这种情况下可以防止不同状态细节的遗漏。同时整个产品的统一性能得到进一步增强。
2.设计效率更高。直接复用组件样式,不需要设计组件所有的状态,一套组件可复用多个模块业务。
3.高效创新。没有组件化之前,设计师在设计组件控件时,需要花费大量的时间做各种组件控件样式和状态,没有精力和时间去思考产品背景,基于产品背景下的产品目标,思考产品目标的拆解,完成设计全过程的落地,打磨用户的使用流程。
同时组件控件形成统一认知可快速落实完成业务。
学习组件化合理的路径:
1.先梳理3个端的的组件控件名称和分类,然后梳理完善3个端组件控件的定义、使用场景、组件所有分类和状态、交互规则、特殊场景等。
2.制定组件控件的设计规范,然后做成对应的sketch组件库,auxre元件库,后续有条件的话甚至可以做成支持多业务的开放式组件平台。
我开始做交互时候,就梳理过iOS、Android和PC三端的设计规范,通过梳理设计规范,我的设计专业能力提升很快。


一般工作3-5年的设计师会关注数据,思考数据可以给设计带来什么?
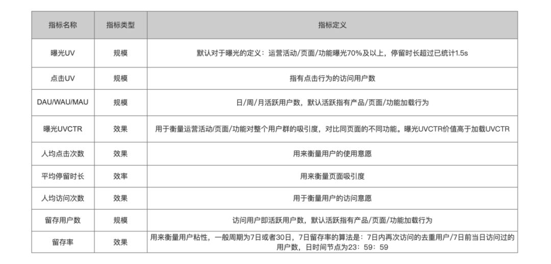
通过对数据的比对,对数据趋势的分析,能让我们发现哪些环节存在问题,哪些环节有提高空间。明确各种数据指标,明确设计目标,让数据为设计服务。
下图为一些常见的数据指标,仅供大家参考。

数据埋点为设计提供数据支撑和后期的方案验证,有利于产品后期的迭代和优化。
设计师通过数据可以很好的判断和预测设计实现所带来的效果和未来的走势。
学习利用数据做设计,分为几个阶段:如何挖掘数据、如何分析数据和如何利用数据都是必须经历的阶段。
通过流量将其进行变现,以此符合产品获得盈利的目标,这一过程就是商业化
通过从用户那里获取价值或收益,这一过程不可避免需要以牺牲用户为代价,获得利益,在这一过程中又是损坏用户体验的过程。
如果不断的挖掘用户的价值,不给用户提供大于从用户那里获取价值的产品功能和体验,那么这会导致用户不断地流失。
商业化设计可以使用两种设计方法,一种就是通过灰色版本提供小样本数据,通过数据计算,然后去平衡调整商业化和用户体验的度。另一种是通过全视觉高纬度的产品决策。前者是量化,后者是产品战略决策。
第一种是有很直观的数据,第二种则是靠着产品感和设计感的经验。
更多详细内容请点击查看:商业化产品的设计方法
把控产品设计形态是指对整个产品的设计意识形态有很深刻的理解,能很好的把控产品的现在和未来设计走势,甚至把控产品功能。
全局的看待理性的看待需求功能,并作出合适的设计。
通过对设计的把控和克制,使得产品的设计进行有条不紊的进行更新迭代。
能把控产品设计形态的设计师,基本是设计主管或者是设计总监级别的。对于这个时候的设计师而言,最大的挑战不是来源于设计专业本身,而是来自于其他角色的需求挑战。面对其他角色的领导,如何去说服并控制产品的需求并管理团队,这是最大的挑战。
对于只是一个执行级别的设计师,依旧可以有把控产品设计形态的意识,只有这样才能形成属于自己的设计价值观,并未将来成为资深设计师、设计专家打下一定的基础。

本文为作者独立观点,不代表鸟哥笔记立场,未经允许不得转载。
《鸟哥笔记版权及免责申明》 如对文章、图片、字体等版权有疑问,请点击 反馈举报
Powered by QINGMOB PTE. LTD. © 2010-2025 上海青墨信息科技有限公司 沪ICP备2021034055号-6

我们致力于提供一个高质量内容的交流平台。为落实国家互联网信息办公室“依法管网、依法办网、依法上网”的要求,为完善跟帖评论自律管理,为了保护用户创造的内容、维护开放、真实、专业的平台氛围,我们团队将依据本公约中的条款对注册用户和发布在本平台的内容进行管理。平台鼓励用户创作、发布优质内容,同时也将采取必要措施管理违法、侵权或有其他不良影响的网络信息。
一、根据《网络信息内容生态治理规定》《中华人民共和国未成年人保护法》等法律法规,对以下违法、不良信息或存在危害的行为进行处理。
1. 违反法律法规的信息,主要表现为:
1)反对宪法所确定的基本原则;
2)危害国家安全,泄露国家秘密,颠覆国家政权,破坏国家统一,损害国家荣誉和利益;
3)侮辱、滥用英烈形象,歪曲、丑化、亵渎、否定英雄烈士事迹和精神,以侮辱、诽谤或者其他方式侵害英雄烈士的姓名、肖像、名誉、荣誉;
4)宣扬恐怖主义、极端主义或者煽动实施恐怖活动、极端主义活动;
5)煽动民族仇恨、民族歧视,破坏民族团结;
6)破坏国家宗教政策,宣扬邪教和封建迷信;
7)散布谣言,扰乱社会秩序,破坏社会稳定;
8)宣扬淫秽、色情、赌博、暴力、凶杀、恐怖或者教唆犯罪;
9)煽动非法集会、结社、游行、示威、聚众扰乱社会秩序;
10)侮辱或者诽谤他人,侵害他人名誉、隐私和其他合法权益;
11)通过网络以文字、图片、音视频等形式,对未成年人实施侮辱、诽谤、威胁或者恶意损害未成年人形象进行网络欺凌的;
12)危害未成年人身心健康的;
13)含有法律、行政法规禁止的其他内容;
2. 不友善:不尊重用户及其所贡献内容的信息或行为。主要表现为:
1)轻蔑:贬低、轻视他人及其劳动成果;
2)诽谤:捏造、散布虚假事实,损害他人名誉;
3)嘲讽:以比喻、夸张、侮辱性的手法对他人或其行为进行揭露或描述,以此来激怒他人;
4)挑衅:以不友好的方式激怒他人,意图使对方对自己的言论作出回应,蓄意制造事端;
5)羞辱:贬低他人的能力、行为、生理或身份特征,让对方难堪;
6)谩骂:以不文明的语言对他人进行负面评价;
7)歧视:煽动人群歧视、地域歧视等,针对他人的民族、种族、宗教、性取向、性别、年龄、地域、生理特征等身份或者归类的攻击;
8)威胁:许诺以不良的后果来迫使他人服从自己的意志;
3. 发布垃圾广告信息:以推广曝光为目的,发布影响用户体验、扰乱本网站秩序的内容,或进行相关行为。主要表现为:
1)多次发布包含售卖产品、提供服务、宣传推广内容的垃圾广告。包括但不限于以下几种形式:
2)单个帐号多次发布包含垃圾广告的内容;
3)多个广告帐号互相配合发布、传播包含垃圾广告的内容;
4)多次发布包含欺骗性外链的内容,如未注明的淘宝客链接、跳转网站等,诱骗用户点击链接
5)发布大量包含推广链接、产品、品牌等内容获取搜索引擎中的不正当曝光;
6)购买或出售帐号之间虚假地互动,发布干扰网站秩序的推广内容及相关交易。
7)发布包含欺骗性的恶意营销内容,如通过伪造经历、冒充他人等方式进行恶意营销;
8)使用特殊符号、图片等方式规避垃圾广告内容审核的广告内容。
4. 色情低俗信息,主要表现为:
1)包含自己或他人性经验的细节描述或露骨的感受描述;
2)涉及色情段子、两性笑话的低俗内容;
3)配图、头图中包含庸俗或挑逗性图片的内容;
4)带有性暗示、性挑逗等易使人产生性联想;
5)展现血腥、惊悚、残忍等致人身心不适;
6)炒作绯闻、丑闻、劣迹等;
7)宣扬低俗、庸俗、媚俗内容。
5. 不实信息,主要表现为:
1)可能存在事实性错误或者造谣等内容;
2)存在事实夸大、伪造虚假经历等误导他人的内容;
3)伪造身份、冒充他人,通过头像、用户名等个人信息暗示自己具有特定身份,或与特定机构或个人存在关联。
6. 传播封建迷信,主要表现为:
1)找人算命、测字、占卜、解梦、化解厄运、使用迷信方式治病;
2)求推荐算命看相大师;
3)针对具体风水等问题进行求助或咨询;
4)问自己或他人的八字、六爻、星盘、手相、面相、五行缺失,包括通过占卜方法问婚姻、前程、运势,东西宠物丢了能不能找回、取名改名等;
7. 文章标题党,主要表现为:
1)以各种夸张、猎奇、不合常理的表现手法等行为来诱导用户;
2)内容与标题之间存在严重不实或者原意扭曲;
3)使用夸张标题,内容与标题严重不符的。
8.「饭圈」乱象行为,主要表现为:
1)诱导未成年人应援集资、高额消费、投票打榜
2)粉丝互撕谩骂、拉踩引战、造谣攻击、人肉搜索、侵犯隐私
3)鼓动「饭圈」粉丝攀比炫富、奢靡享乐等行为
4)以号召粉丝、雇用网络水军、「养号」形式刷量控评等行为
5)通过「蹭热点」、制造话题等形式干扰舆论,影响传播秩序
9. 其他危害行为或内容,主要表现为:
1)可能引发未成年人模仿不安全行为和违反社会公德行为、诱导未成年人不良嗜好影响未成年人身心健康的;
2)不当评述自然灾害、重大事故等灾难的;
3)美化、粉饰侵略战争行为的;
4)法律、行政法规禁止,或可能对网络生态造成不良影响的其他内容。
二、违规处罚
本网站通过主动发现和接受用户举报两种方式收集违规行为信息。所有有意的降低内容质量、伤害平台氛围及欺凌未成年人或危害未成年人身心健康的行为都是不能容忍的。
当一个用户发布违规内容时,本网站将依据相关用户违规情节严重程度,对帐号进行禁言 1 天、7 天、15 天直至永久禁言或封停账号的处罚。当涉及欺凌未成年人、危害未成年人身心健康、通过作弊手段注册、使用帐号,或者滥用多个帐号发布违规内容时,本网站将加重处罚。
三、申诉
随着平台管理经验的不断丰富,本网站出于维护本网站氛围和秩序的目的,将不断完善本公约。
如果本网站用户对本网站基于本公约规定做出的处理有异议,可以通过「建议反馈」功能向本网站进行反馈。
(规则的最终解释权归属本网站所有)