很可惜 T 。T 您现在还不是作者身份,不能自主发稿哦~
如有投稿需求,请把文章发送到邮箱tougao@appcpx.com,一经录用会有专人和您联系
咨询如何成为春羽作者请联系:鸟哥笔记小羽毛(ngbjxym)
结合 13 年互联网实战经验,我把软文引流内容拆成「小白能直接抄的步骤」—— 语言像聊天一样通俗,每个方法都给落地模板,看完就能上手:
不用记复杂定义,记住一句话:先帮客户解决问题,再引导他加你,不是上来就推销产品。
举2个对比例子,一看就懂:
❌ 硬广(没人理):“我做财税咨询,专业报税,价格优惠,快来找我!”
✅ 软文(高转化):《中小企业老板别熬夜!3 个方法报税少花 2000,还不踩坑》
开头:“做老板的是不是每年报税头大?要么多交税,要么漏报被罚款 —— 我之前帮建材厂老板做规划,发现他每年多交 3 万,就因为没用到‘小规模纳税人优惠’……”
中间:“分享 3 个避坑方法:① 先分清小规模 / 一般纳税人(税率差一半);② 房租 / 水电发票留好(能抵扣);③ 查本地小微企业补贴(很多城市有)……”
结尾:“想省心报税的,我整理了《报税避坑指南》,评论区回复‘报税’,私发给你(仅限前 30 名,避免资料泛滥)”
核心逻辑:点透痛点→给有用方法→留明确钩子,客户觉得 “你能帮他”,自然会加你。
做了 13 年,试过各种引流方式,软文对小白最友好,原因很简单:几乎不花钱:手机打字就能写,发知乎 / 小红书 / 行业论坛都是免费的,1 篇好软文能管 1-3 年被动吸客,我3年前写的《内训行业引流技巧》,现在每天还能来 5-8 个精准客户,相当于 “一次干活,长期拿钱”,客户信任度高:文字能详细讲你的方法和案例,比硬广信任度高 10 倍,加微信后成交率也高,我实操数据:软文引流成交率 15%-30%,硬广才 3% 不到
我3年前写的《微商行业引流技巧》,现在每天还能来 5-8 个精准客户,相当于 “一次干活,长期拿钱”,睡觉也能吸客:软文会被百度 / 知乎收录,客户搜 “行业痛点 + 解决方案” 时会找到你,不用你盯着,有个做育儿咨询的客户,小红书发 1 篇《0-1 岁宝宝睡眠指南》,现在每天 20 + 宝妈搜过来咨询
0 基础能上手:不用文笔好,套用模板就行 —— 我见过小学文化的老板,用我给的模板,1 篇软文引 30 + 客户,能批量放大:找到 1 篇高转化软文的逻辑,复制 10 篇类似的,发多个渠道,流量直接翻倍
3种软文类型(覆盖所有行业,直接抄模板),不同行业适合不同类型每种都给「核心逻辑 + 标题模板 + 完整案例」,小白填信息就能用:
核心逻辑:点 1 个客户痛点→给解决方法→留钩子
适用行业:财税 / 装修 / 餐饮(有明确痛点的行业)
标题模板:《XX 行业 / 人群注意!还在为 XX 烦恼?我用 3 个方法,让你 XX(好处)》
标题:《装修业主别踩坑!担心被坑钱?3 个方法帮你省 2 万,还不影响质量》
开头(100 字):“准备装修的朋友,是不是怕遇到这些坑?报价低开高走、材料以次充好、施工偷工减料…… 我之前帮业主验收,发现墙面漆甲醛超标 3 倍,还多收 1.2 万。其实避坑不难,今天分享 3 个技巧,帮你省心省钱!”
中间(400 字):“① 先看资质再签合同:装修公司要给‘营业执照 + 施工资质’,合同写清‘瓷砖品牌(如东鹏)、付款节点(开工付 30%,中期 50%,竣工 20%)’,避免后期扯皮;② 材料进场要验收:送材料时你亲自去,对照合同查品牌 / 型号,拍照留存,防止掉包;③ 关键节点盯紧:水电改造后做打压测试、墙面刷漆前找平、瓷砖贴好查空鼓(不超过 5%),有问题马上改,别等竣工返工。”
结尾(50 字):“怕踩坑的,我整理了《装修避坑清单 + 合同模板》,评论区回复‘装修’,私发给你(仅限前 50 名)”
核心逻辑:用 “别人踩坑 + 我成功” 对比,突出你的方法好→留钩子
适用行业:B 端服务 / 培训 / 高客单价产品(财税 / 内训 / 装修)
标题模板:《同样做 XX,他亏 5 万,我赚 10 万?差在这 3 个细节》
标题:《做企业内训,他 3 个月亏 5 万,我月赚 8 万?差在引流 3 个细节》
开头(120 字):“做内训的同行,是不是花大价钱租场地请老师,却没几个学员?我认识个老板,3 个月花 5 万推广,只招 8 人,亏得血本无归;而我不用付费,每月招 20 + 学员,月赚 8 万。差距不在课程质量,在引流细节,今天全分享给你。”
中间(500 字):“先看他的坑:在抖音发娱乐视频 + 买流量,内容是‘老师讲课片段 + 优惠’,引来的都是想免费听课的学生,精准客户不到 10%;再看我的做法:① 只盯‘中小企业老板’,选题写‘团队效率低?1 堂内训解决 3 大问题’;② 先给价值:分享‘目标拆解法’‘绩效考核法’,再引导报名;③ 钩子用‘免费领《企业管理诊断表》’,客户先自测再报名,信任度高。我还加了学员案例:‘建材厂老板学完,团队效率提 40%,月营收增 20 万’,用真实结果打动客户。”
结尾(60 字):“想做内训精准获客的,我整理了《内训引流选题库 + 模板》,20 个高转化选题 + 5 个模板,评论区回复‘内训’,私发给你,跟着写就有客户”
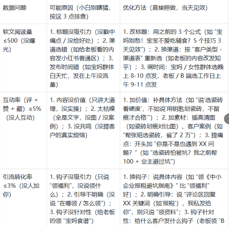
软文引流6步走(0 基础一步步教,直接套用)
找痛点(没痛点,客户不会看)
痛点是软文的魂,3 个小白能直接用的方法:
用 5118 挖(最精准):打开 5118(免费版够使)→ 输核心词(如 “餐饮引流”“宝宝辅食”)→ 选 “怎么 / 如何 / 为什么” 的疑问词→ 这些就是客户痛点(比如 “餐饮怎么吸引客户到店”)
看平台评论区(最真实):去知乎 / 小红书搜行业词(如 “装修”)→ 看评论区客户抱怨(如 “装修预算不够怎么办”“装修公司不靠谱怎么维权”)→ 记下来
问老客户(最深入):找 3-5 个老客户,问 3 个问题:① 你之前遇到的最大烦恼是什么?② 这烦恼让你花了多少时间 / 钱?③ 你想怎么解决?→ 提炼痛点
⚠️ 关键提醒:1 篇软文只解决 1 个痛点,别贪多(比如只写 “宝宝不爱吃辅食”,别又写辅食怎么加又说过敏)
3 个万能公式,每个公式给 2 个行业例子,小白直接换词:
餐饮:《小餐馆没客户?3 个同城引流方法,7 天客流量翻倍》
母婴:《宝宝不爱吃辅食?5 个技巧,3 天让宝宝主动吃》
副业:《为什么有人做副业月赚 1 万,你却赚不到?差 2 个核心》
装修:《装修选游击队还是公司?看 3 点,不会选错》
财税:《报税避坑指南:5 个错误别犯,避免被罚款》
餐饮:《餐饮引流内幕:90% 老板踩 3 个坑,看完省 1 万》
⚠️ 标题优化 5 个小技巧:
① 加数字(3 个方法比 “几个方法” 清楚);
② 加痛点词(坑 / 烦恼 / 没效果);
③ 加好处词(省 2 万 / 翻倍 / 提升);
④ 加限定词(新手 / 宝妈 / 中小企业);
⑤ 控制在 15-25 字(太长会被截断)
不用想复杂结构,填下面的模板就行:

① 加具体案例(说自己 / 客户的经历,比空谈方法可信);
② 加细节(不说 “选对渠道”,说 “做 B 端去知乎,别去抖音娱乐区”);
③ 加截图(客户反馈 / 成交记录 / 阅读量截图,信任度翻倍)


广告太明显,被平台删:错→直接留微信 / 大段推产品;对→只在结尾留 “评论区领资料”,文中只讲价值
选题太泛,客户不感兴趣:错→做餐饮引流,选题《引流技巧大全》;对→聚焦《小餐馆同城引流技巧》。
内容空洞,没价值:错→只说 “做好客户定位很重要”,不说怎么做;对→说 “先确定客户年龄 / 行业 / 痛点,比如我做内训盯中小企业老板”。
钩子不明确,客户不想加:错→结尾说 “加我领福利”;对→说 “加我领《报税避坑指南》”
渠道乱选,流量不精准:错→做 B 端(工业设备)发抖音娱乐区;对→去知乎 / 行业论坛》
发布后不互动,流量少:错→不管评论区;对→24 小时内回复所有评论,提升互动率。
只发 1 篇,没效果就放弃:错→写 1 篇没流量就不做;对→至少发 5-10 篇,找高转化的选题放大
文笔不好,不敢写:错→觉得自己文笔差,不敢尝试;对→软文不用文笔好,通俗、具体就行,套模板填。
图片不清晰,影响信任:错→插模糊 / 无关图片(比如写餐饮插风景图);对→插高清产品图 / 案例图 / 步骤图。
不做数据复盘,重复踩坑:错→发完不看数据,继续瞎写;对→每篇记录阅读量 / 互动率 / 转化率,分析优化。

这套方法是我 13 年踩坑总结的,小白不用懂复杂理论,直接套模板、填信息就行 —— 比如先按 5118 挖痛点,再用 3 段式模板写,最后按客户类型发对应渠道,不出 1 个月就能看到被动吸客效果。如果某一步卡壳了,比如不知道怎么找痛点、怎么写标题,随时告诉我你的行业,我给你针对性的案例和模板~
本文为作者独立观点,不代表鸟哥笔记立场,未经允许不得转载。
《鸟哥笔记版权及免责申明》 如对文章、图片、字体等版权有疑问,请点击 反馈举报
Powered by QINGMOB PTE. LTD. © 2010-2025 上海青墨信息科技有限公司 沪ICP备2021034055号-6

我们致力于提供一个高质量内容的交流平台。为落实国家互联网信息办公室“依法管网、依法办网、依法上网”的要求,为完善跟帖评论自律管理,为了保护用户创造的内容、维护开放、真实、专业的平台氛围,我们团队将依据本公约中的条款对注册用户和发布在本平台的内容进行管理。平台鼓励用户创作、发布优质内容,同时也将采取必要措施管理违法、侵权或有其他不良影响的网络信息。
一、根据《网络信息内容生态治理规定》《中华人民共和国未成年人保护法》等法律法规,对以下违法、不良信息或存在危害的行为进行处理。
1. 违反法律法规的信息,主要表现为:
1)反对宪法所确定的基本原则;
2)危害国家安全,泄露国家秘密,颠覆国家政权,破坏国家统一,损害国家荣誉和利益;
3)侮辱、滥用英烈形象,歪曲、丑化、亵渎、否定英雄烈士事迹和精神,以侮辱、诽谤或者其他方式侵害英雄烈士的姓名、肖像、名誉、荣誉;
4)宣扬恐怖主义、极端主义或者煽动实施恐怖活动、极端主义活动;
5)煽动民族仇恨、民族歧视,破坏民族团结;
6)破坏国家宗教政策,宣扬邪教和封建迷信;
7)散布谣言,扰乱社会秩序,破坏社会稳定;
8)宣扬淫秽、色情、赌博、暴力、凶杀、恐怖或者教唆犯罪;
9)煽动非法集会、结社、游行、示威、聚众扰乱社会秩序;
10)侮辱或者诽谤他人,侵害他人名誉、隐私和其他合法权益;
11)通过网络以文字、图片、音视频等形式,对未成年人实施侮辱、诽谤、威胁或者恶意损害未成年人形象进行网络欺凌的;
12)危害未成年人身心健康的;
13)含有法律、行政法规禁止的其他内容;
2. 不友善:不尊重用户及其所贡献内容的信息或行为。主要表现为:
1)轻蔑:贬低、轻视他人及其劳动成果;
2)诽谤:捏造、散布虚假事实,损害他人名誉;
3)嘲讽:以比喻、夸张、侮辱性的手法对他人或其行为进行揭露或描述,以此来激怒他人;
4)挑衅:以不友好的方式激怒他人,意图使对方对自己的言论作出回应,蓄意制造事端;
5)羞辱:贬低他人的能力、行为、生理或身份特征,让对方难堪;
6)谩骂:以不文明的语言对他人进行负面评价;
7)歧视:煽动人群歧视、地域歧视等,针对他人的民族、种族、宗教、性取向、性别、年龄、地域、生理特征等身份或者归类的攻击;
8)威胁:许诺以不良的后果来迫使他人服从自己的意志;
3. 发布垃圾广告信息:以推广曝光为目的,发布影响用户体验、扰乱本网站秩序的内容,或进行相关行为。主要表现为:
1)多次发布包含售卖产品、提供服务、宣传推广内容的垃圾广告。包括但不限于以下几种形式:
2)单个帐号多次发布包含垃圾广告的内容;
3)多个广告帐号互相配合发布、传播包含垃圾广告的内容;
4)多次发布包含欺骗性外链的内容,如未注明的淘宝客链接、跳转网站等,诱骗用户点击链接
5)发布大量包含推广链接、产品、品牌等内容获取搜索引擎中的不正当曝光;
6)购买或出售帐号之间虚假地互动,发布干扰网站秩序的推广内容及相关交易。
7)发布包含欺骗性的恶意营销内容,如通过伪造经历、冒充他人等方式进行恶意营销;
8)使用特殊符号、图片等方式规避垃圾广告内容审核的广告内容。
4. 色情低俗信息,主要表现为:
1)包含自己或他人性经验的细节描述或露骨的感受描述;
2)涉及色情段子、两性笑话的低俗内容;
3)配图、头图中包含庸俗或挑逗性图片的内容;
4)带有性暗示、性挑逗等易使人产生性联想;
5)展现血腥、惊悚、残忍等致人身心不适;
6)炒作绯闻、丑闻、劣迹等;
7)宣扬低俗、庸俗、媚俗内容。
5. 不实信息,主要表现为:
1)可能存在事实性错误或者造谣等内容;
2)存在事实夸大、伪造虚假经历等误导他人的内容;
3)伪造身份、冒充他人,通过头像、用户名等个人信息暗示自己具有特定身份,或与特定机构或个人存在关联。
6. 传播封建迷信,主要表现为:
1)找人算命、测字、占卜、解梦、化解厄运、使用迷信方式治病;
2)求推荐算命看相大师;
3)针对具体风水等问题进行求助或咨询;
4)问自己或他人的八字、六爻、星盘、手相、面相、五行缺失,包括通过占卜方法问婚姻、前程、运势,东西宠物丢了能不能找回、取名改名等;
7. 文章标题党,主要表现为:
1)以各种夸张、猎奇、不合常理的表现手法等行为来诱导用户;
2)内容与标题之间存在严重不实或者原意扭曲;
3)使用夸张标题,内容与标题严重不符的。
8.「饭圈」乱象行为,主要表现为:
1)诱导未成年人应援集资、高额消费、投票打榜
2)粉丝互撕谩骂、拉踩引战、造谣攻击、人肉搜索、侵犯隐私
3)鼓动「饭圈」粉丝攀比炫富、奢靡享乐等行为
4)以号召粉丝、雇用网络水军、「养号」形式刷量控评等行为
5)通过「蹭热点」、制造话题等形式干扰舆论,影响传播秩序
9. 其他危害行为或内容,主要表现为:
1)可能引发未成年人模仿不安全行为和违反社会公德行为、诱导未成年人不良嗜好影响未成年人身心健康的;
2)不当评述自然灾害、重大事故等灾难的;
3)美化、粉饰侵略战争行为的;
4)法律、行政法规禁止,或可能对网络生态造成不良影响的其他内容。
二、违规处罚
本网站通过主动发现和接受用户举报两种方式收集违规行为信息。所有有意的降低内容质量、伤害平台氛围及欺凌未成年人或危害未成年人身心健康的行为都是不能容忍的。
当一个用户发布违规内容时,本网站将依据相关用户违规情节严重程度,对帐号进行禁言 1 天、7 天、15 天直至永久禁言或封停账号的处罚。当涉及欺凌未成年人、危害未成年人身心健康、通过作弊手段注册、使用帐号,或者滥用多个帐号发布违规内容时,本网站将加重处罚。
三、申诉
随着平台管理经验的不断丰富,本网站出于维护本网站氛围和秩序的目的,将不断完善本公约。
如果本网站用户对本网站基于本公约规定做出的处理有异议,可以通过「建议反馈」功能向本网站进行反馈。
(规则的最终解释权归属本网站所有)