很可惜 T 。T 您现在还不是作者身份,不能自主发稿哦~
如有投稿需求,请把文章发送到邮箱tougao@appcpx.com,一经录用会有专人和您联系
咨询如何成为春羽作者请联系:鸟哥笔记小羽毛(ngbjxym)
作者|王铁梅
编辑|古廿
往年的年货零食,张女士都会带着孩子去好想来。今年,她刻意绕开了这家店。
促使她改变习惯的,不是涨价和口味变化,是去年连续看到的两条好想来抓错贼的新闻。
一条发生在陕西咸阳。两名未成年女孩在付款离店后被店员追回滞留,因身体不适请求联系家长未被允许,最终自行打开背包以证清白。警方核实,并无偷窃。
另一条发生在江苏。一名3岁孩子拿了两块泡泡糖未付款,母亲发现后主动送回并道歉。门店起初称“近期丢的几千元商品都是小孩拿的”,引发争执,事后又澄清“上千元”系误传。
事件本身并不复杂,却在家长群体中持续发酵。张女士告诉「市象」,她能够理解门店防损的难处,但当类似情节反复出现时,她产生了一种猜测:一家以低价和规模著称的连锁品牌,是否正把经营压力转移到最脆弱的场景里?
零售是人和人的交易。
“消费保”小程序显示,好想来相关投诉中,“服务、态度”类投诉占比36.9%,仅次于质量问题。这个指标,并不会出现在万辰集团的财报里。
总部的稽核指标覆盖卫生、陈列饱满度、效期管理。在一套以“可量化损耗”为核心的管理模型中,不可量化的情绪成本被边缘化。
问题不是“是否真的有小偷”,而在于在一个高度标准化、强KPI驱动的量贩零食体系里,谁在承担成本压力?当防损逻辑不断前置,服务逻辑却未被同等强化,冲突就会以更具戏剧性的方式浮出水面。
到2025年3月,好想来已开出超过1万家门店。高速扩张带来的,不只是渠道下沉和规模红利,也包括管理边界的迅速拉伸。当门店数量以“万”为单位增长,个体冲突便不只是偶发事件,而成为组织文化的一部分。
几家门店的管理瑕疵,正在成为一家万店规模企业必须直面的组织命题。
陕西“冤枉未成年人盗窃”事件发生后,山东一家好想来门店店员王冬的第一反应不是愤怒,而是无奈。
“其实这也不是店员愿意的。和顾客发生冲突,对店员来说没有一点好处。”
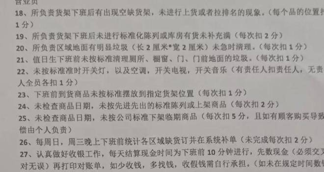
她所在的门店曾经有过一段被店长要求“抓小偷”的日子。店里的监控密密麻麻,店长会回放查看。如果监控拍到顾客有疑似藏匿的动作,店员没有上前检查,店长就会问责。
“哪怕事后道歉,也比被店长看到不查要好。”
王冬说好想来对货架饱满度有严格考核,店员要随时补货,不允许有空位。加上店内商品单价普遍不高,靠盘点很难查出失窃。每月对总账时能发现损耗,但损耗具体来自盗窃还是盘点误差,没人说得清。
“除了抓现行,没有更好的办法。”她说,“这就导致找‘贼’的任务落在店员头上。”
除了盯顾客,店长还要求她们警惕“职业打假人”。如果遇到反复核对称重的顾客,或者拿手机拍摄商品的顾客,要尽快通知店长处理。
更具讽刺意味的是,这种不信任并不限于顾客。
王冬所在门店规定,员工在岗期间不得购买店内商品;即便休息时间购买,也要在监控下展示完整小票和商品。“业绩不好时,我们自己也会被当成贼。”
不过,这些规定并非总部标准化条款。
多位不同地区的店员向「市象」表示,门店执行尺度差异明显,“全看店长和加盟商怎么定”。总部的管理标准主要覆盖卫生、过期食品、货架摆放等可量化指标,这些都有明确扣分与罚款标准。

以货架整理为例。好想来要求商品正面朝外,面包类干燥剂不得朝向顾客。一名店员粗略计算:按单品类整理3分钟计算,1000个品类意味着约50小时工作量。4名员工轮班,也需要12.5小时才能完成一轮。
而芒果干、豆干等散装品类刚摆好就会被翻乱,必须不断重摆。与此同时,店员还要负责卸货、收银、清洁、应对突发状况。
“我干了5个月,已经算老员工了。”王冬说。新员工当天来、当天走,并不少见。员工的压力来自店长。店长为加盟商负责,追溯到源头还是加盟生意的好坏问题。
“0加盟费、0管理费、0配送费、2万元保证金,店铺面积要求在120平及以上,店铺毛利为19%—20%,要求仓储数量50个,一次性收取系统使用费。”这是好想来官方网站所宣传的加盟政策。
稳定毛利、轻加盟成本的承诺十分诱人,也的确吸引了大量投资者入场。
但低门槛不代表低投资。一位江苏加盟商向「市象」透露,他的门店因面积要求较大,仅房租、装修、设备采购与保证金等前期支出累计已接近100万元。开业近一年,公司承诺的销售额远未兑现。
“开业扶持、人员补助、托管服务,说好的基本都没落地。”他多次联系区域经理,对方始终以流程、审批为由拖延。
比业绩更现实的,是点位。
一位河南加盟商描述,他所在区域5公里内开出10家好想来,2公里范围内就有3家;旗下品牌“来优品”甚至与其门店隔街相对。
“零食店比的不是供应链,是点位。”他说,“公司要抢位置,加盟商就自己卷自己。”
极海品牌监测数据显示,近三个月好想来新开门店九千多家。被插店后,这位加盟商门店的日纯利润已跌至300元以下。门店加密的速度,正在稀释单店模型。
低门槛扩张的另一面,是低筛选机制。
在“开得够快”成为首要目标时,总部很难对加盟商做足尽调。只要有人补位,规模就能继续增长。
但规模压力没有停留在总部报表里,而是通过订货系统与销售指标向下传导。
好想来要求门店通过App订货,店员需自行预估未来销量:下单过多,临期商品滞销,由门店自担;下单过少,货架空置,稽核扣分罚款。多位店员提到,若因预估失误导致商品临期,需自费买下。“等于帮公司消化库存。”
这套机制下,加盟商自己的压力也在累积。
社交平台上,有多位加盟商控诉好想来“侵吞保证金”。他们表示加盟合同虽然约定2万元保证金“无违约可还”,但在实际操作中,往往因未完成销售任务、区域保护落空等问题被判定违约,保证金被扣留。
退不出来,就只能继续往里投钱。投钱还赚不回来,就只能继续压缩店员。
好想来的最大对手,鸣鸣很忙创始人晏周曾这样看待加盟:“其实规模是一个门槛,管加盟是一个巨大的门槛。线下生意里,‘先入为主’本身就是重要的门槛。一旦你先进去,占住位置,本身就形成了门槛。”

零食折扣店普遍走大店业态,区域上优质点位本就有限,门店同质化竞争等因素,让互相插店加密成为两个集团争夺的核心。谁能拿下更多优质点位,谁就能向资本市场持续讲述门店和业绩增长的故事。
鸣鸣很忙创始人晏周曾透露,在万辰进入零食店赛道,合并转型的关键节点,他作为“零食很忙”的创始人,和万辰曾竞争过赵定创立的“赵一鸣”。晏周也坦言,是万辰的急速扩张让他感受到了危机感。
晏周提到的转型期,也是万辰集团的扩张神话的起始。
万辰集团的转型始于2022年。这家原本从事食用菌生产的企业,通过收购“好想来”“老婆大人”等区域零食品牌并整合,进入量贩零食赛道。
三年时间,门店扩张至1.5万家。日均新开8家的速度,打破了蜜雪冰城保持的行业纪录。

万辰集团在赴港上市招股书中披露:公司主要采用加盟模式,绝大部分收入来自向加盟商销售商品。截至2025年上半年,万辰集团旗下共有15365家量贩零食门店。其中加盟店15275家,占比99.4%;直营店仅90家,不足1%。
加盟模式在扩张层面很奏效。业绩方面,2025年前三季度,万辰集团实现营收365.62亿元,同比增长77.37%;归母净利润8.55亿元,同比增长917.04%。
但万辰并非全然察觉不到风险,其招股书提到:“尽管我们参与并协助各门店营运的关键环节,但加盟商独立经营,并最终负责门店的日常运营。倘加盟商未能履行其于加盟协议项下的义务……则我们的品牌形象及声誉可能受损。”
2025年半年报显示,当年上半年,万辰集团因经营原因关闭门店259家。这个数字已经超过了2024年全年的242家。259家门店的背后,是259个投资了三五十万到一百万的加盟商。
在2024年好想来合作商大会上,万辰集团创始人之子王泽宁这样定义公司的战略方向:“量贩零食仅仅只是万辰零售的第一枪,好想来品牌零食仅仅是万辰集团孵化渠道品牌的起点,我们要构建的是可复制的渠道价值。”
王泽宁所说的“可复制的渠道价值”,落实到门店层面,是一套以标准化为核心的执行模板。这套模板关注货架摆放、过期筛查、系统下单等可量化环节。但人的管理、顾客的服务体验、消费者被尊重感这些很难被纳入复制范围。
零售业是人与人的交易,无法完全剔除人的因素。
当企业为了快速扩张,把订货损耗、稽核罚款的压力下放给门店,又不提供足够的管理工具时,一线店员只能自己消化这些压力。
“消费保”小程序显示,好想来相关投诉中,“服务、态度”类投诉占比36.9%,仅次于质量问题。这个数字,在万辰集团的财报里没有对应指标。
万辰集团在招股书中指出,公司近95%的商品直接采购自品牌厂商,省去中间多层流通环节。凭借大规模品牌厂商直采、最大限度缩减流通成本,万辰集团促使商品的零售价格较大卖场、超市及便利店的同类产品平均低20%至30%。
在“创造低价”方面,万辰做到了。但如何管理人的问题,对加盟商体系完善管理,万辰还有路要走。
(文中人物为化名)
本文为作者独立观点,不代表鸟哥笔记立场,未经允许不得转载。
《鸟哥笔记版权及免责申明》 如对文章、图片、字体等版权有疑问,请点击 反馈举报
Powered by QINGMOB PTE. LTD. © 2010-2025 上海青墨信息科技有限公司 沪ICP备2021034055号-6

我们致力于提供一个高质量内容的交流平台。为落实国家互联网信息办公室“依法管网、依法办网、依法上网”的要求,为完善跟帖评论自律管理,为了保护用户创造的内容、维护开放、真实、专业的平台氛围,我们团队将依据本公约中的条款对注册用户和发布在本平台的内容进行管理。平台鼓励用户创作、发布优质内容,同时也将采取必要措施管理违法、侵权或有其他不良影响的网络信息。
一、根据《网络信息内容生态治理规定》《中华人民共和国未成年人保护法》等法律法规,对以下违法、不良信息或存在危害的行为进行处理。
1. 违反法律法规的信息,主要表现为:
1)反对宪法所确定的基本原则;
2)危害国家安全,泄露国家秘密,颠覆国家政权,破坏国家统一,损害国家荣誉和利益;
3)侮辱、滥用英烈形象,歪曲、丑化、亵渎、否定英雄烈士事迹和精神,以侮辱、诽谤或者其他方式侵害英雄烈士的姓名、肖像、名誉、荣誉;
4)宣扬恐怖主义、极端主义或者煽动实施恐怖活动、极端主义活动;
5)煽动民族仇恨、民族歧视,破坏民族团结;
6)破坏国家宗教政策,宣扬邪教和封建迷信;
7)散布谣言,扰乱社会秩序,破坏社会稳定;
8)宣扬淫秽、色情、赌博、暴力、凶杀、恐怖或者教唆犯罪;
9)煽动非法集会、结社、游行、示威、聚众扰乱社会秩序;
10)侮辱或者诽谤他人,侵害他人名誉、隐私和其他合法权益;
11)通过网络以文字、图片、音视频等形式,对未成年人实施侮辱、诽谤、威胁或者恶意损害未成年人形象进行网络欺凌的;
12)危害未成年人身心健康的;
13)含有法律、行政法规禁止的其他内容;
2. 不友善:不尊重用户及其所贡献内容的信息或行为。主要表现为:
1)轻蔑:贬低、轻视他人及其劳动成果;
2)诽谤:捏造、散布虚假事实,损害他人名誉;
3)嘲讽:以比喻、夸张、侮辱性的手法对他人或其行为进行揭露或描述,以此来激怒他人;
4)挑衅:以不友好的方式激怒他人,意图使对方对自己的言论作出回应,蓄意制造事端;
5)羞辱:贬低他人的能力、行为、生理或身份特征,让对方难堪;
6)谩骂:以不文明的语言对他人进行负面评价;
7)歧视:煽动人群歧视、地域歧视等,针对他人的民族、种族、宗教、性取向、性别、年龄、地域、生理特征等身份或者归类的攻击;
8)威胁:许诺以不良的后果来迫使他人服从自己的意志;
3. 发布垃圾广告信息:以推广曝光为目的,发布影响用户体验、扰乱本网站秩序的内容,或进行相关行为。主要表现为:
1)多次发布包含售卖产品、提供服务、宣传推广内容的垃圾广告。包括但不限于以下几种形式:
2)单个帐号多次发布包含垃圾广告的内容;
3)多个广告帐号互相配合发布、传播包含垃圾广告的内容;
4)多次发布包含欺骗性外链的内容,如未注明的淘宝客链接、跳转网站等,诱骗用户点击链接
5)发布大量包含推广链接、产品、品牌等内容获取搜索引擎中的不正当曝光;
6)购买或出售帐号之间虚假地互动,发布干扰网站秩序的推广内容及相关交易。
7)发布包含欺骗性的恶意营销内容,如通过伪造经历、冒充他人等方式进行恶意营销;
8)使用特殊符号、图片等方式规避垃圾广告内容审核的广告内容。
4. 色情低俗信息,主要表现为:
1)包含自己或他人性经验的细节描述或露骨的感受描述;
2)涉及色情段子、两性笑话的低俗内容;
3)配图、头图中包含庸俗或挑逗性图片的内容;
4)带有性暗示、性挑逗等易使人产生性联想;
5)展现血腥、惊悚、残忍等致人身心不适;
6)炒作绯闻、丑闻、劣迹等;
7)宣扬低俗、庸俗、媚俗内容。
5. 不实信息,主要表现为:
1)可能存在事实性错误或者造谣等内容;
2)存在事实夸大、伪造虚假经历等误导他人的内容;
3)伪造身份、冒充他人,通过头像、用户名等个人信息暗示自己具有特定身份,或与特定机构或个人存在关联。
6. 传播封建迷信,主要表现为:
1)找人算命、测字、占卜、解梦、化解厄运、使用迷信方式治病;
2)求推荐算命看相大师;
3)针对具体风水等问题进行求助或咨询;
4)问自己或他人的八字、六爻、星盘、手相、面相、五行缺失,包括通过占卜方法问婚姻、前程、运势,东西宠物丢了能不能找回、取名改名等;
7. 文章标题党,主要表现为:
1)以各种夸张、猎奇、不合常理的表现手法等行为来诱导用户;
2)内容与标题之间存在严重不实或者原意扭曲;
3)使用夸张标题,内容与标题严重不符的。
8.「饭圈」乱象行为,主要表现为:
1)诱导未成年人应援集资、高额消费、投票打榜
2)粉丝互撕谩骂、拉踩引战、造谣攻击、人肉搜索、侵犯隐私
3)鼓动「饭圈」粉丝攀比炫富、奢靡享乐等行为
4)以号召粉丝、雇用网络水军、「养号」形式刷量控评等行为
5)通过「蹭热点」、制造话题等形式干扰舆论,影响传播秩序
9. 其他危害行为或内容,主要表现为:
1)可能引发未成年人模仿不安全行为和违反社会公德行为、诱导未成年人不良嗜好影响未成年人身心健康的;
2)不当评述自然灾害、重大事故等灾难的;
3)美化、粉饰侵略战争行为的;
4)法律、行政法规禁止,或可能对网络生态造成不良影响的其他内容。
二、违规处罚
本网站通过主动发现和接受用户举报两种方式收集违规行为信息。所有有意的降低内容质量、伤害平台氛围及欺凌未成年人或危害未成年人身心健康的行为都是不能容忍的。
当一个用户发布违规内容时,本网站将依据相关用户违规情节严重程度,对帐号进行禁言 1 天、7 天、15 天直至永久禁言或封停账号的处罚。当涉及欺凌未成年人、危害未成年人身心健康、通过作弊手段注册、使用帐号,或者滥用多个帐号发布违规内容时,本网站将加重处罚。
三、申诉
随着平台管理经验的不断丰富,本网站出于维护本网站氛围和秩序的目的,将不断完善本公约。
如果本网站用户对本网站基于本公约规定做出的处理有异议,可以通过「建议反馈」功能向本网站进行反馈。
(规则的最终解释权归属本网站所有)