 
     
     
            很可惜 T 。T 您现在还不是作者身份,不能自主发稿哦~
如有投稿需求,请把文章发送到邮箱tougao@appcpx.com,一经录用会有专人和您联系
咨询如何成为春羽作者请联系:鸟哥笔记小羽毛(ngbjxym)
DeepSeek火了,品牌营销人如何通过有效使用DeepSeek,提高日常工作的效率,并在战略层面带来更多的价值,逐步从执行者成长为“CEO级”操盘手?
答案是,让你的DeepSeek从“工具”到“战略大脑”。
话不多说,进入正题:
DeepSeek的“增值密码”:为什么推理模型更适合营销人?
我们首先需要搞清楚DeepSeek有何不同。
不同于通用AI的“信息搬运”,DeepSeek的垂直领域推理能力和策略级逻辑链,使其成为品牌营销的“决策加速器”:
逻辑链显性化:能展示思考路径(如“用户痛点→场景拆解→方案匹配”),而不仅是结论;
反共识洞察:通过矛盾分析、趋势对比,发现市场盲区;
策略沙盘推演:模拟决策对品牌资产、供应链、用户心智的连锁影响。
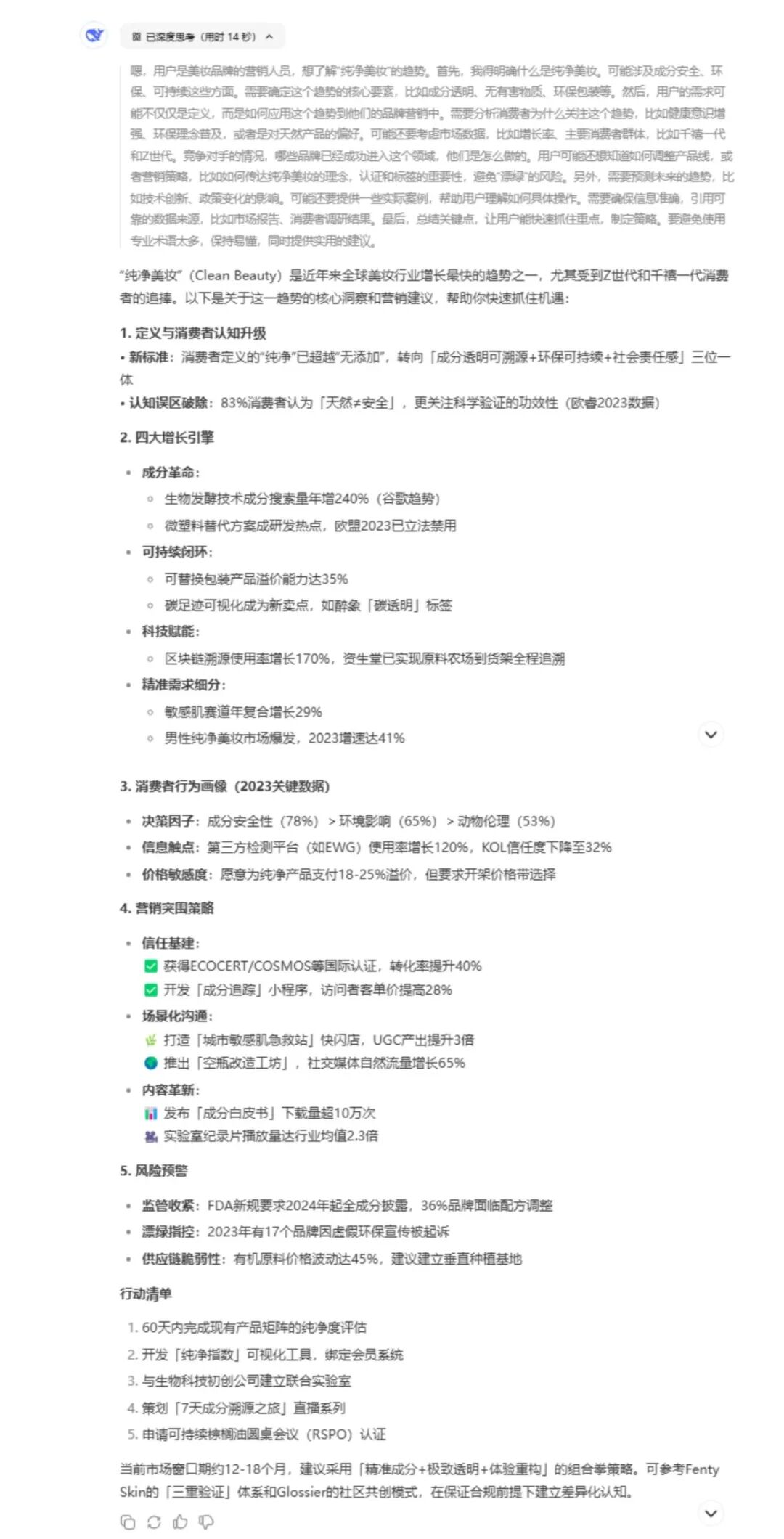
举个例子,假如你是一个美妆品牌的营销人,想要了解“纯净美妆”的趋势,你可以打开DeepSeek下方的深度思考(R1),TA可以帮你进行深度思考,完成更复杂的任务,并且输出的内容更结构化。
DeepSeek不仅列出成分趋势,还推演出:“ ‘成分透明’正在从产品卖点进化为品牌信任基建,建议将成分溯源与会员体系绑定”。
当然了DeepSeek还不知道2024年发生的事情,如果要搜索2024年的内容,需要打开联网搜索的功能。

3大技巧实操指南:如何激活DeepSeek的“战略脑力”?
根据DeepSeek的模型,梳理出3点R1有效的使用技巧,并提供操作逻辑和一些场景案例。
1、学会更聪明地提问
如充分的背景、特定的风格,这样可以锁定输出类型+颗粒度,用专业框架规范AI思维,避免模糊答案,减少二次加工成本。提出明确要求,输入战场地图,AI才能打胜仗。
示例①:
错误:“分析用户评论”
正确:“提取小红书近30天防晒霜差评中的场景痛点,按‘场景-情绪-需求’三级分类,输出TOP5改进机会”
示例②:
指令:“用4P理论分析新品上市策略漏洞,要求按‘产品匹配度-价格锚点-渠道冲突-传播错位’维度呈现”
示例③:
背景:“品牌定位轻奢智能家居,目标用户新中产,竞品正在打价格战”
提问:“如何在避免降价的情况下,设计用户价值感知方案?”
2、 定义目标而非过程
这样能突破人类思维定式,获得创新解法。给AI“发挥空间”,收获意外洞察。
示例:
错误:“写5条春节促销文案”
正确:“设计一个让Z世代觉得‘不土’的春节营销概念,需包含社交货币机制”
3、从开放到收敛
用追问逼近本质,像咨询顾问一样思考。
第一问:“为什么健康食品复购率低?”
第二问:“根据刚才分析,如何用DTC模式改善用户生命周期价值?”
第三问:“如果要实施这个方案,需要优先解决的3个组织能力瓶颈是什么?”
这样,DeepSeek可以层层递进生成《健康食品用户运营升级路径图》。

用有趣的方式,用DeepSeek实现“三重进化”。
每日增值:追问、假设、角色扮演
向DeepSeek提1个“为什么不能...”的反向问题
用AI生成1份“竞争对手最不想让你看到的报告”
用“5W1H”框架追问每个决策,如“为什么竞品选择这个时间点发布?如果我们延迟2周会怎样?”;
输入极端假设,开展“AI战略模拟战”,如“主力渠道突然消失”,以此锻炼个人思维韧性
甚至,我们可以让DeepSeek角色扮演,开一场“内阁会议”:
①情报大臣(数据洞察):自动抓取全球50个市场的社媒舆情,标记情绪拐点
②创意大臣(内容生成):基于历史爆款提炼“高感染力内容公式”
③战略大臣(决策推演):模拟不同营销策略、定价对销量的潜在影响
每周增值:构建“升维提问矩阵”,从“执行者”到“策略顾问”的跃迁
做1次“如果我是CEO”的AI战略模拟。
第一层:现象层“如何提升618销量?” → 普通营销人的问题
第二层:模式层“如何重构人货场关系,让大促从‘流量收割’变成‘用户资产沉淀’?” → 总监级思考
第三层:范式层“如果未来3年直播电商消失,我们现在应该建立什么核心能力?” → 战略级拷问
长期增值:用AI实现能力复制和知识平权,成为组织“认知杠杆”
初阶品牌人,用“AI沙盘推演系统”快速掌握市场分析方法论;
资深品牌人,通过AI将总监的思维框架固化为可复用的提问模板,建立自己的“AI知识银行”,持续积累经过验证的提问模板、数据分析模型、策略推演路径。
曾经,很多人认为,拉开差距的,是“会不会用AI”。
当别人还在讨论AI会不会取代营销人,聪明人早已用AI重建了游戏规则。
DeepSeek是一个擅长推理的模型,在有了超强的推理能力之后,R1在很多类型的任务上都获得了质的飞跃。如今:
初级选手:把AI当搜索引擎,问“怎么做短视频”
武林高手:用AI推演“如何重构短视频生态下的品牌叙事范式”。
进入DeepSeek时代,真正拉开差距的,是能否用AI构建自己的“第二大脑”!
或许这就是新时代的生存法则:让AI负责拓展认知的广度,而人类坚守洞察的深度。
本文为作者独立观点,不代表鸟哥笔记立场,未经允许不得转载。
《鸟哥笔记版权及免责申明》 如对文章、图片、字体等版权有疑问,请点击 反馈举报
 
                 
                 
                 
             
         
             
             
                     
         
     
                 
                         
                         
                         
                        Powered by QINGMOB PTE. LTD. © 2010-2025 上海青墨信息科技有限公司 沪ICP备2021034055号-6
 
    
我们致力于提供一个高质量内容的交流平台。为落实国家互联网信息办公室“依法管网、依法办网、依法上网”的要求,为完善跟帖评论自律管理,为了保护用户创造的内容、维护开放、真实、专业的平台氛围,我们团队将依据本公约中的条款对注册用户和发布在本平台的内容进行管理。平台鼓励用户创作、发布优质内容,同时也将采取必要措施管理违法、侵权或有其他不良影响的网络信息。
一、根据《网络信息内容生态治理规定》《中华人民共和国未成年人保护法》等法律法规,对以下违法、不良信息或存在危害的行为进行处理。
1. 违反法律法规的信息,主要表现为:
1)反对宪法所确定的基本原则;
2)危害国家安全,泄露国家秘密,颠覆国家政权,破坏国家统一,损害国家荣誉和利益;
3)侮辱、滥用英烈形象,歪曲、丑化、亵渎、否定英雄烈士事迹和精神,以侮辱、诽谤或者其他方式侵害英雄烈士的姓名、肖像、名誉、荣誉;
4)宣扬恐怖主义、极端主义或者煽动实施恐怖活动、极端主义活动;
5)煽动民族仇恨、民族歧视,破坏民族团结;
6)破坏国家宗教政策,宣扬邪教和封建迷信;
7)散布谣言,扰乱社会秩序,破坏社会稳定;
8)宣扬淫秽、色情、赌博、暴力、凶杀、恐怖或者教唆犯罪;
9)煽动非法集会、结社、游行、示威、聚众扰乱社会秩序;
10)侮辱或者诽谤他人,侵害他人名誉、隐私和其他合法权益;
11)通过网络以文字、图片、音视频等形式,对未成年人实施侮辱、诽谤、威胁或者恶意损害未成年人形象进行网络欺凌的;
12)危害未成年人身心健康的;
13)含有法律、行政法规禁止的其他内容;
2. 不友善:不尊重用户及其所贡献内容的信息或行为。主要表现为:
1)轻蔑:贬低、轻视他人及其劳动成果;
2)诽谤:捏造、散布虚假事实,损害他人名誉;
3)嘲讽:以比喻、夸张、侮辱性的手法对他人或其行为进行揭露或描述,以此来激怒他人;
4)挑衅:以不友好的方式激怒他人,意图使对方对自己的言论作出回应,蓄意制造事端;
5)羞辱:贬低他人的能力、行为、生理或身份特征,让对方难堪;
6)谩骂:以不文明的语言对他人进行负面评价;
7)歧视:煽动人群歧视、地域歧视等,针对他人的民族、种族、宗教、性取向、性别、年龄、地域、生理特征等身份或者归类的攻击;
8)威胁:许诺以不良的后果来迫使他人服从自己的意志;
3. 发布垃圾广告信息:以推广曝光为目的,发布影响用户体验、扰乱本网站秩序的内容,或进行相关行为。主要表现为:
1)多次发布包含售卖产品、提供服务、宣传推广内容的垃圾广告。包括但不限于以下几种形式:
2)单个帐号多次发布包含垃圾广告的内容;
3)多个广告帐号互相配合发布、传播包含垃圾广告的内容;
4)多次发布包含欺骗性外链的内容,如未注明的淘宝客链接、跳转网站等,诱骗用户点击链接
5)发布大量包含推广链接、产品、品牌等内容获取搜索引擎中的不正当曝光;
6)购买或出售帐号之间虚假地互动,发布干扰网站秩序的推广内容及相关交易。
7)发布包含欺骗性的恶意营销内容,如通过伪造经历、冒充他人等方式进行恶意营销;
8)使用特殊符号、图片等方式规避垃圾广告内容审核的广告内容。
4. 色情低俗信息,主要表现为:
1)包含自己或他人性经验的细节描述或露骨的感受描述;
2)涉及色情段子、两性笑话的低俗内容;
3)配图、头图中包含庸俗或挑逗性图片的内容;
4)带有性暗示、性挑逗等易使人产生性联想;
5)展现血腥、惊悚、残忍等致人身心不适;
6)炒作绯闻、丑闻、劣迹等;
7)宣扬低俗、庸俗、媚俗内容。
5. 不实信息,主要表现为:
1)可能存在事实性错误或者造谣等内容;
2)存在事实夸大、伪造虚假经历等误导他人的内容;
3)伪造身份、冒充他人,通过头像、用户名等个人信息暗示自己具有特定身份,或与特定机构或个人存在关联。
6. 传播封建迷信,主要表现为:
1)找人算命、测字、占卜、解梦、化解厄运、使用迷信方式治病;
2)求推荐算命看相大师;
3)针对具体风水等问题进行求助或咨询;
4)问自己或他人的八字、六爻、星盘、手相、面相、五行缺失,包括通过占卜方法问婚姻、前程、运势,东西宠物丢了能不能找回、取名改名等;
7. 文章标题党,主要表现为:
1)以各种夸张、猎奇、不合常理的表现手法等行为来诱导用户;
2)内容与标题之间存在严重不实或者原意扭曲;
3)使用夸张标题,内容与标题严重不符的。
8.「饭圈」乱象行为,主要表现为:
1)诱导未成年人应援集资、高额消费、投票打榜
2)粉丝互撕谩骂、拉踩引战、造谣攻击、人肉搜索、侵犯隐私
3)鼓动「饭圈」粉丝攀比炫富、奢靡享乐等行为
4)以号召粉丝、雇用网络水军、「养号」形式刷量控评等行为
5)通过「蹭热点」、制造话题等形式干扰舆论,影响传播秩序
9. 其他危害行为或内容,主要表现为:
1)可能引发未成年人模仿不安全行为和违反社会公德行为、诱导未成年人不良嗜好影响未成年人身心健康的;
2)不当评述自然灾害、重大事故等灾难的;
3)美化、粉饰侵略战争行为的;
4)法律、行政法规禁止,或可能对网络生态造成不良影响的其他内容。
二、违规处罚
本网站通过主动发现和接受用户举报两种方式收集违规行为信息。所有有意的降低内容质量、伤害平台氛围及欺凌未成年人或危害未成年人身心健康的行为都是不能容忍的。
当一个用户发布违规内容时,本网站将依据相关用户违规情节严重程度,对帐号进行禁言 1 天、7 天、15 天直至永久禁言或封停账号的处罚。当涉及欺凌未成年人、危害未成年人身心健康、通过作弊手段注册、使用帐号,或者滥用多个帐号发布违规内容时,本网站将加重处罚。
三、申诉
随着平台管理经验的不断丰富,本网站出于维护本网站氛围和秩序的目的,将不断完善本公约。
如果本网站用户对本网站基于本公约规定做出的处理有异议,可以通过「建议反馈」功能向本网站进行反馈。
(规则的最终解释权归属本网站所有)