很可惜 T 。T 您现在还不是作者身份,不能自主发稿哦~
如有投稿需求,请把文章发送到邮箱tougao@appcpx.com,一经录用会有专人和您联系
咨询如何成为春羽作者请联系:鸟哥笔记小羽毛(ngbjxym)
这是去年年底读的一本书,有点后悔去年才读,简直走了很多弯路。于是自发的做了一些笔记和一些思考,梳理了一下自己的思路,并将笔记整理了出来。
2010年,肖恩.埃利斯首次提出”增长黑客”的概念。他认为:增长黑客的唯一使命就是增长。他们所做的每一件事都力求给产品带来持续增长的可能性。在硅谷,像领英、facebook、airbnb这样的企业,早就开始使用增长黑客的方法进行商业实践。他们通过创造性的方法、科学的数据分析工具,可以使用极地的费用在短时间内吸引数以百万计的用户。

首先作者介绍了什么是增长,真正可持续的增长是以用户留存为基础,涵盖用户生命周期的各个阶段;增长区别于传统的市场营销,它以数据为导向,对技术手段的运用也更加的得心应手,同时不仅仅依赖于外部渠道,很多时候有效的增长机制需要存在于产品之中。
增长黑客的定义:依靠技术和数据的力量来达成营销目标,而非传统意义上靠砸钱来获取客户。
其实我们常说的增长更多的适用于创业型公司,因为他们会实现十倍乃至百倍千倍的增长,早期创业公司只关注一件事那就是增长。
1. 增长实验
用科学思维验证假设,通过验证增长方法确定可行性,进而大规模实现增长。
2. 确定增长流程
有策略、有重点按照流程进行实验,不做碎片化的无用功。

3. 增长文化
公司全体人员都应该知道增长没有捷径,只有通过不断的尝试,大家需要同心协力完成所设定的增长目标。
增长作战计划书包括四个方面:
方向标:北极星指标(可以指引方向;帮助大家明确任务的优先级;提高行动力;指导实验)
路线图:增长模型
仪表盘:关键指标看板(定量数据)
参考书:用户心理决策地图(定性数据)
数据指标:
数据指标从来都不只是指标,它代表了管理层对用户价值和公司成功关系之间的理解,也会指导每个基层员工在日常工作中的一次次决策和执行。走正和跑偏之间,也许只有一个北极星指标的区别。
北极星指标,这里作者也给了定义方式,开始前先把你脑子里的指标写下来,问自己几个问题:
问题一:你的产品的核心价值是什么?
这个指标可以让你知道你的用户体验到了这种价值吗?说白了就是解决了用户了用户的什么痛点,满足了用户什么需求
问题二:这个指标是否能反应用户的活跃程度?
问题三:如果这个指标变好了,是不是能说明整个公司是在往好的方向发展?
问题四:这个指标是不是很容易被整个团队理解和交流呢?
问题五:这个指标是一个先导指标,还是一个滞后指标?
问题六:这个指标是不是一个可操作的指标?对于自己是不是什么也做不了,那它对于你相当于不存在
就是一个简单的数学公式,包含对用户和利润增长有影响的主要变量,解释了这些变量如何相互作用,并最终影响增长。
1. 输出变量:定义北极星指标。
2. 输入变量:找到影响北极星指标的变量。
3. 组装增长模型:用公式找到变量之间的关系。
关于数据监控
一般互联网公司的数据:分为渠道数据、盈利数据和行为数据
这里说的增长更多的是通过用户的行为数据去驱动增长,可操作性强,是增长团队找机会的金矿。
初期创业公司更应该制定行为追踪计划。
前期只需要找到三个最重要的一级事件,这三个一级事件代表了用户从初次接触产品到最终成功使用产品的最重要的里程碑,
如:
1.电商网站,三个重要行为:产品页面浏览、产品加入购物车、产品
2.聊天应用:用户注册、用户加好友、用户发信息
3.saas软件:试用注册完成、关键功能使用、升级付费完成
数据监控有什么作用:构建一个关键行为漏斗可以让你迅速了解用户旅程中各个关键步骤的转化效率。
一般情况下需要检测的数据指标:
1. 北极星指标:数值、趋势。
2. 增长模型关键指标:激活率、留存率、盈利。
3. 关键细分指标:漏斗分解。
4. 重要用户分组:渠道、新旧、产品平台。
1. 访问阶段:用户会注意到这个产品吗?
2. 转化阶段:要不要试一下这个产品?它对我有什么好处?
3. 激活阶段:我该如何使用这个产品?我得到我想要的了吗?
4. 留存阶段:我为什么要继续使用?我能继续发现新价值吗?
5. 推荐阶段:推荐给谁?对他们有好处吗?我有什么好处?
6. 变现阶段:我愿意为产品付钱吗?值得吗?有没有替代品?
新用户获取公式:LTV>CAC(用户生命周期价值大于用户获取成本)
*注:LTV(用户在整个生命周期里给企业创造的价值)、CAC(获取新用户所需要的成本)
如何计算用户获取成本:CAC=(营销总费用+销售总费用)/同时期新增用户数
如何计算用户的生命周期价值:1.用户会使用你的产品多少个月;2.平均每个月你能从用户身上赚多少钱
增长的瓶颈最终是由产品盈利模式决定,一定要平衡CAC和LTV之间的关系。市场、产品、渠道、增长模型四个维度之间要契合。
1. 认识产品特点:人群、行业、盈利模式、产品形态、单位经济。
2. 了解用户群体:显性(基础信息,年龄、地区、职业、收入)、隐性(行为和偏好,有什么兴趣,关注哪些名人、去哪里消费、生活节奏)。
3. 列出备选渠道。
4. 筛选最初渠道:大体量、免费/便宜、可追踪、精准、可随时结束。
5. 优化和拓展渠道:制定新用户获取目标;决定市场预算的分配和进行渠道的日常运营;
通过广告设计测试和用户定位测试,优化已有渠道的表现;不断发现和探索新的渠道
策略:持续的追踪每个渠道的平均获客成本,以及用户的生命周期价值。对于表现好的渠道持续优化,加大投入,以获得最大的价值,对于不好的渠道,尝试改变策略,进行测试。
用户推荐万能公式:
通过邀请加入的新用户数=潜在推荐者总数+推荐者转化率+分支因子+被推荐者转化率(接受邀请比例*接受邀请后完成注册的比例)
1. 优势:获取成本低、用户质量高、转化比例高。
2. 类型:口口相传、展示补贴、补贴推荐、社交网络推荐、病毒传播、内传播。
定义:新用户第一次认识到产品价值,从而脱口而出“啊哈”的那个时刻。
(谁)在(多长时间内)完成(多少次)(什么行为)
定义关键行为-找到关键行为完成者-明确时间要求
1. 列出可能的关键行为:完成新手引导、使用了某核心功能、和其他用户建立了联系。
2. 通过数据分析筛选。
3. 定性用户调研:有偿招募、在线问卷、电话访问。
4. 确定最终行为。
衡量新用户激活的指标
1. 激活率:新用户在一定时间内完成激活行为的比例。激活行为的定义是什么?“一定时间”有多长?
2. 激活漏斗转化率:新用户从注册到激活,完成每一个步骤的比例。哪一步流失最明显?
3. 新用户留存:新用户在经过一个月后,是否还是产品的活跃用户、监测周期从一周延长到一个月。
用户激动指数
定义:从0到100的数值,代表了用户有多大动力在某个时刻完成某件事,注册步骤会增加、减少激动指数,越高转化越顺利。
维持激动指数,让新用户撑过激活流程,完成关键行为、成为激活用户。
1. 明确初始激动指数:品牌效应、广告文案、渠道差异。
2. 了解各个元素对激动指数的影响,模拟用户眼光扫描网页。
3. 综合审计激活漏斗:看到广告、来到落地页、完成注册、完成引导激活。
新用户引导四大原则
1. 增强动力(广告/产品一致性、解释好处、信用背书、参与感)。
2. 减少障碍(推迟注册步骤、移除多余选项、避免空白)。
3. 适时助推(明确窗口机会、UX设计、邮件/外部推送)。
4. 私人定制(让用户选择偏好、根据消费历史推荐、根据目的引导、根据群组引导。
新用户引导八大误区
1. 步骤多、流程长。
2. 让用户做的事情太多,没有聚焦到一件事。
3. 花大量时间教用户用界面,而不是用产品。
4. 让用户完成设置过快,没学会。
5. 注册太顺利,没有筛掉非目标用户。
6. 把“注册完成”作为指标,而不是“用户激活”。
7. 对每个用户统一对待。
8. 照抄成功案例,不做AB测试。
钱可以买来用户,但买不来用户留存。
净用户增长=新用户-老用户流失
登录不一定等于留存:要完成一次关键性行为。
找到关键用户使用周期:两次关键行为之间的间隔,参考行业标杆数据。
绘制留存曲线
1. 记录每周首次完成关键行为的用户量(激活用户)。
2. 追踪这些用户在下一周继续完成关键行为的数量(留存用户)。
3. 计算每一周留存用户/总激活用户百分比。
4. 百分比数据可视化。
横向观察人群曲线,向下走后,趋于平缓。
纵向对比不同时期人群的曲线:改进之后,斜率更平缓。
不同阶段要做不同工作
1. 新用户激活(注册激活流程):快速发现Aha时刻。
2. 中期留存(完成首次关键行为后):重复感受价值,避免流失。
3. 长期留存(对产品已经熟悉):形成使用习惯。
4. 流失用户(用户已经流失):重新发现价值,唤回用户。
提高现有留存用户的参与度,把用户从已有等级往参与度更高的等级迁移。
1. 鼓励用户正确使用产品的行为。
2. 提高用户使用产品的频率。
3. 增加同一用户使用不同功能。
4. 让用户使用多个客户端。
培养用户习惯
引导用户完成关键行为,增加参与用户数量。
行为=动力+能力+触发
参与闭环:一个行为带来另一个行为,提升整体价值。

让用户上瘾的Hook模型
1. 触发:诱发用户采取行动,进入系统的契机。触发机制有2种:外部和内部。外部触发通过邮件、链接或图标等方式引起用户的注意;内部触发在系统内发生,形成于在用户使用产品的过程中,持续的引导。
2. 行动:指有预期的操作行为。例如,点击facebook feed中的图片时,用户预期能看到有意思的东西。驱使用户采取行动。
3. 奖励:这一步是使用户上瘾的关键,除了使用传统的反馈闭环,你还能提供多样的潜在奖励去保持用户的兴趣。
4. 投资:这里的投入不单指刷卡消费,而是投入时间、数据、精力、社会关系、金钱等,使用户产品沉没成本。
增长流程的两个阶段:宏观上的战略制定、微观上的战术执行
增长战略制定:设定增长目标、指标分解、找到聚焦领域
增长战术执行:第一进行实验想法;第二优先级排序;第三设计和开发实验;第四分析数据;第五应用结果
高效增长团队的10个习惯:1.追求影响胜过一切、2.让速度成为一种习惯、3.有所为有所不为、4.学会聚焦、5.明确职责,争取领导层的支持、6.倡导全公司的增长文化、7.投资基础设施、8.第一性原则、9.敢于探索方向,突破局部最大化、10.“胜利或学习”的心态
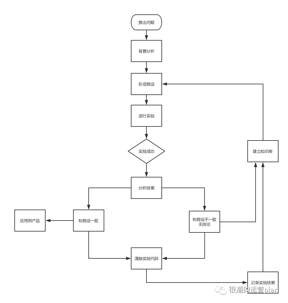
增长黑客实验流程:

增长黑客所具备的能力

1.“增长的精髓:是一套体系和方法,它以数据为指引,以实验的方式,系统性地在用户生命周期的各个阶段(包含用户获取、激活、留存、推荐、变现、回流等),寻找当下性价比最高的机会,在具体的执行上横跨市场、产品、工程、设计数据等团队,通过快速迭代实验的方式达到目标。”
2.创意+统计实验=增长结论
2.增长黑客的三大核心:增长实验、增长流程、增长文化
3.构建增长模型:定义北极星指标、找到影响北极星指标的变量、用公式找到变量之间的关系
4.增长目标的确定和实现流程:

其实书中作者还提了一些很有见解,如:
1.如何和程序员配合做增长实验?
第一,应该尽量把程序员从烦琐的文本测试和小改动中解放出来,让他们去做更复杂、更有挑战性的实验。采用提前买点的方法或者第三方测试工具里的高级功能,其实可以有效的解决这个问题。
第二,程序员更喜欢看到自己的工作有影响力,要充分调动他们的积极性,需要让他们参与到产生实验假设和实验设计的整个过程中,并且及时地把结果反馈给他们。
第三,不是所有的程序员都适合增长团队,如果只追求技术深度,在增长团队里显然不是最合适的;但是对于那些有产品思维,喜欢看到自己的工作对用户和业务有影响的程序员来说,增长团队的工作其实是更有吸引力的。
-END-
本文为作者独立观点,不代表鸟哥笔记立场,未经允许不得转载。
《鸟哥笔记版权及免责申明》 如对文章、图片、字体等版权有疑问,请点击 反馈举报
Powered by QINGMOB PTE. LTD. © 2010-2025 上海青墨信息科技有限公司 沪ICP备2021034055号-6

我们致力于提供一个高质量内容的交流平台。为落实国家互联网信息办公室“依法管网、依法办网、依法上网”的要求,为完善跟帖评论自律管理,为了保护用户创造的内容、维护开放、真实、专业的平台氛围,我们团队将依据本公约中的条款对注册用户和发布在本平台的内容进行管理。平台鼓励用户创作、发布优质内容,同时也将采取必要措施管理违法、侵权或有其他不良影响的网络信息。
一、根据《网络信息内容生态治理规定》《中华人民共和国未成年人保护法》等法律法规,对以下违法、不良信息或存在危害的行为进行处理。
1. 违反法律法规的信息,主要表现为:
1)反对宪法所确定的基本原则;
2)危害国家安全,泄露国家秘密,颠覆国家政权,破坏国家统一,损害国家荣誉和利益;
3)侮辱、滥用英烈形象,歪曲、丑化、亵渎、否定英雄烈士事迹和精神,以侮辱、诽谤或者其他方式侵害英雄烈士的姓名、肖像、名誉、荣誉;
4)宣扬恐怖主义、极端主义或者煽动实施恐怖活动、极端主义活动;
5)煽动民族仇恨、民族歧视,破坏民族团结;
6)破坏国家宗教政策,宣扬邪教和封建迷信;
7)散布谣言,扰乱社会秩序,破坏社会稳定;
8)宣扬淫秽、色情、赌博、暴力、凶杀、恐怖或者教唆犯罪;
9)煽动非法集会、结社、游行、示威、聚众扰乱社会秩序;
10)侮辱或者诽谤他人,侵害他人名誉、隐私和其他合法权益;
11)通过网络以文字、图片、音视频等形式,对未成年人实施侮辱、诽谤、威胁或者恶意损害未成年人形象进行网络欺凌的;
12)危害未成年人身心健康的;
13)含有法律、行政法规禁止的其他内容;
2. 不友善:不尊重用户及其所贡献内容的信息或行为。主要表现为:
1)轻蔑:贬低、轻视他人及其劳动成果;
2)诽谤:捏造、散布虚假事实,损害他人名誉;
3)嘲讽:以比喻、夸张、侮辱性的手法对他人或其行为进行揭露或描述,以此来激怒他人;
4)挑衅:以不友好的方式激怒他人,意图使对方对自己的言论作出回应,蓄意制造事端;
5)羞辱:贬低他人的能力、行为、生理或身份特征,让对方难堪;
6)谩骂:以不文明的语言对他人进行负面评价;
7)歧视:煽动人群歧视、地域歧视等,针对他人的民族、种族、宗教、性取向、性别、年龄、地域、生理特征等身份或者归类的攻击;
8)威胁:许诺以不良的后果来迫使他人服从自己的意志;
3. 发布垃圾广告信息:以推广曝光为目的,发布影响用户体验、扰乱本网站秩序的内容,或进行相关行为。主要表现为:
1)多次发布包含售卖产品、提供服务、宣传推广内容的垃圾广告。包括但不限于以下几种形式:
2)单个帐号多次发布包含垃圾广告的内容;
3)多个广告帐号互相配合发布、传播包含垃圾广告的内容;
4)多次发布包含欺骗性外链的内容,如未注明的淘宝客链接、跳转网站等,诱骗用户点击链接
5)发布大量包含推广链接、产品、品牌等内容获取搜索引擎中的不正当曝光;
6)购买或出售帐号之间虚假地互动,发布干扰网站秩序的推广内容及相关交易。
7)发布包含欺骗性的恶意营销内容,如通过伪造经历、冒充他人等方式进行恶意营销;
8)使用特殊符号、图片等方式规避垃圾广告内容审核的广告内容。
4. 色情低俗信息,主要表现为:
1)包含自己或他人性经验的细节描述或露骨的感受描述;
2)涉及色情段子、两性笑话的低俗内容;
3)配图、头图中包含庸俗或挑逗性图片的内容;
4)带有性暗示、性挑逗等易使人产生性联想;
5)展现血腥、惊悚、残忍等致人身心不适;
6)炒作绯闻、丑闻、劣迹等;
7)宣扬低俗、庸俗、媚俗内容。
5. 不实信息,主要表现为:
1)可能存在事实性错误或者造谣等内容;
2)存在事实夸大、伪造虚假经历等误导他人的内容;
3)伪造身份、冒充他人,通过头像、用户名等个人信息暗示自己具有特定身份,或与特定机构或个人存在关联。
6. 传播封建迷信,主要表现为:
1)找人算命、测字、占卜、解梦、化解厄运、使用迷信方式治病;
2)求推荐算命看相大师;
3)针对具体风水等问题进行求助或咨询;
4)问自己或他人的八字、六爻、星盘、手相、面相、五行缺失,包括通过占卜方法问婚姻、前程、运势,东西宠物丢了能不能找回、取名改名等;
7. 文章标题党,主要表现为:
1)以各种夸张、猎奇、不合常理的表现手法等行为来诱导用户;
2)内容与标题之间存在严重不实或者原意扭曲;
3)使用夸张标题,内容与标题严重不符的。
8.「饭圈」乱象行为,主要表现为:
1)诱导未成年人应援集资、高额消费、投票打榜
2)粉丝互撕谩骂、拉踩引战、造谣攻击、人肉搜索、侵犯隐私
3)鼓动「饭圈」粉丝攀比炫富、奢靡享乐等行为
4)以号召粉丝、雇用网络水军、「养号」形式刷量控评等行为
5)通过「蹭热点」、制造话题等形式干扰舆论,影响传播秩序
9. 其他危害行为或内容,主要表现为:
1)可能引发未成年人模仿不安全行为和违反社会公德行为、诱导未成年人不良嗜好影响未成年人身心健康的;
2)不当评述自然灾害、重大事故等灾难的;
3)美化、粉饰侵略战争行为的;
4)法律、行政法规禁止,或可能对网络生态造成不良影响的其他内容。
二、违规处罚
本网站通过主动发现和接受用户举报两种方式收集违规行为信息。所有有意的降低内容质量、伤害平台氛围及欺凌未成年人或危害未成年人身心健康的行为都是不能容忍的。
当一个用户发布违规内容时,本网站将依据相关用户违规情节严重程度,对帐号进行禁言 1 天、7 天、15 天直至永久禁言或封停账号的处罚。当涉及欺凌未成年人、危害未成年人身心健康、通过作弊手段注册、使用帐号,或者滥用多个帐号发布违规内容时,本网站将加重处罚。
三、申诉
随着平台管理经验的不断丰富,本网站出于维护本网站氛围和秩序的目的,将不断完善本公约。
如果本网站用户对本网站基于本公约规定做出的处理有异议,可以通过「建议反馈」功能向本网站进行反馈。
(规则的最终解释权归属本网站所有)